Instance Verification Kit (IVK)

spin lock @ [35082+44+/linux-3.19-rc1/drivers/usb/gadget/udc/m66592-udc.c]
Instance Signature: lock

The Matching Pair Graph:


Function Name
Control Flow Graph (CFG)
Events Flow Graph (EFG)
Source Correspondence
get_status [24488+10+/linux-3.19-rc1/drivers/usb/gadget/udc/m66592-udc.c]
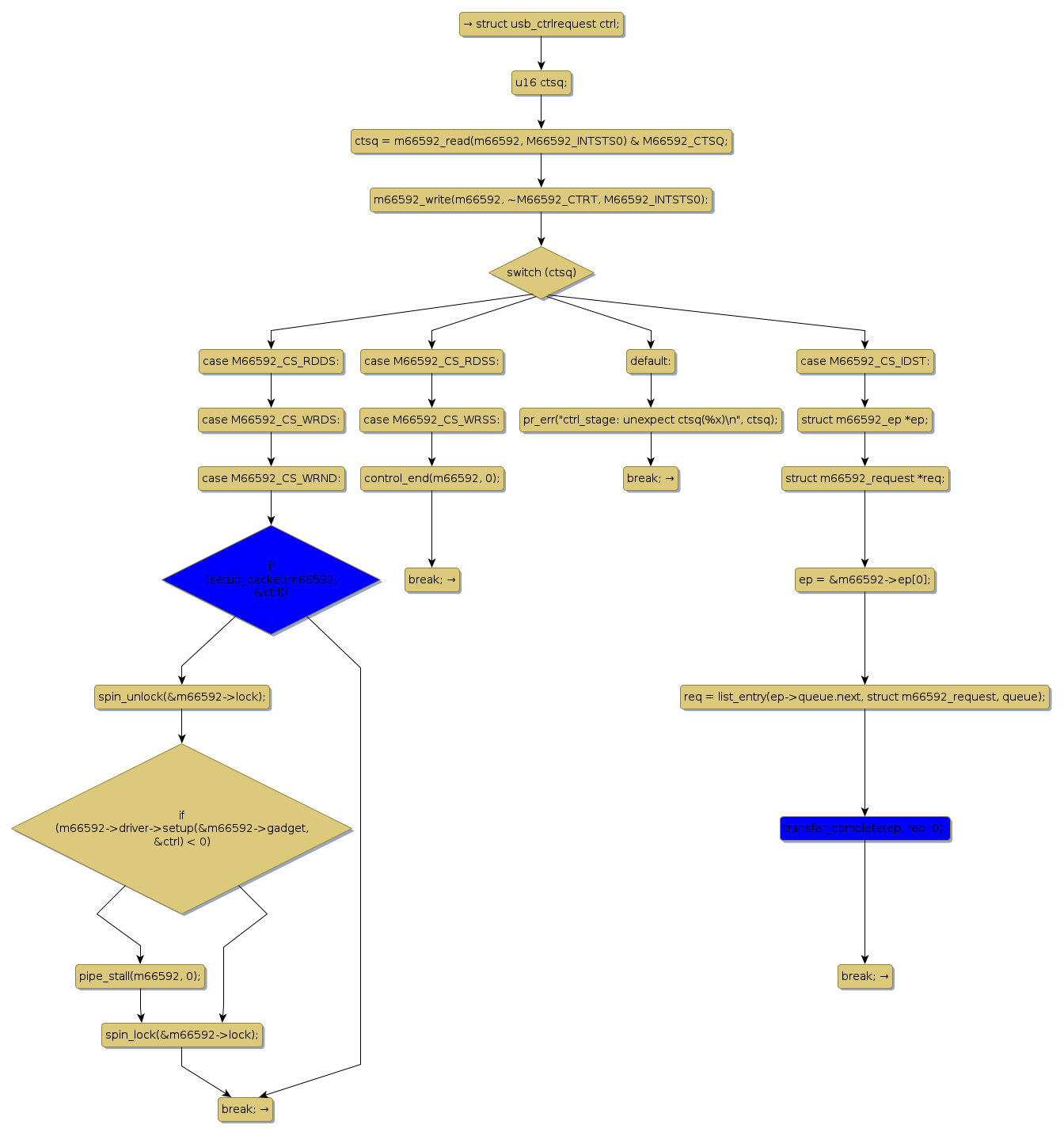
irq_control_stage [29045+17+/linux-3.19-rc1/drivers/usb/gadget/udc/m66592-udc.c]
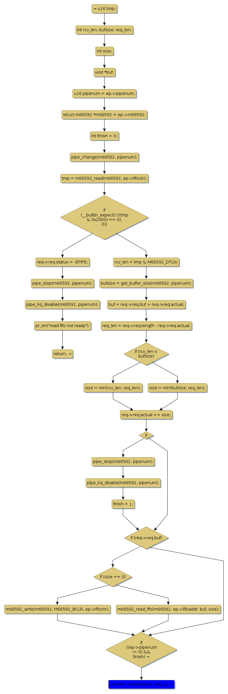
irq_packet_read [21304+15+/linux-3.19-rc1/drivers/usb/gadget/udc/m66592-udc.c]
irq_pipe_empty [23494+14+/linux-3.19-rc1/drivers/usb/gadget/udc/m66592-udc.c]
irq_pipe_ready [22594+14+/linux-3.19-rc1/drivers/usb/gadget/udc/m66592-udc.c]
m66592_dequeue [34840+14+/linux-3.19-rc1/drivers/usb/gadget/udc/m66592-udc.c]
m66592_disable [33144+14+/linux-3.19-rc1/drivers/usb/gadget/udc/m66592-udc.c]
m66592_irq [29959+10+/linux-3.19-rc1/drivers/usb/gadget/udc/m66592-udc.c]
m66592_queue [34095+12+/linux-3.19-rc1/drivers/usb/gadget/udc/m66592-udc.c]
setup_packet [27406+12+/linux-3.19-rc1/drivers/usb/gadget/udc/m66592-udc.c]
start_ep0 [14480+9+/linux-3.19-rc1/drivers/usb/gadget/udc/m66592-udc.c]
start_ep0_write [12584+15+/linux-3.19-rc1/drivers/usb/gadget/udc/m66592-udc.c]
transfer_complete [18049+17+/linux-3.19-rc1/drivers/usb/gadget/udc/m66592-udc.c]